******太阳网集团tcy8722(macau)股份有限公司-Official Website
当前位置: 首页 >> 新闻动态 >> 领导活动 >> 正文
我校学子在湘江新区国家安全主题征文大赛荣获佳绩
2023-05-07 曹玥  太阳网集团tcy8722新闻网

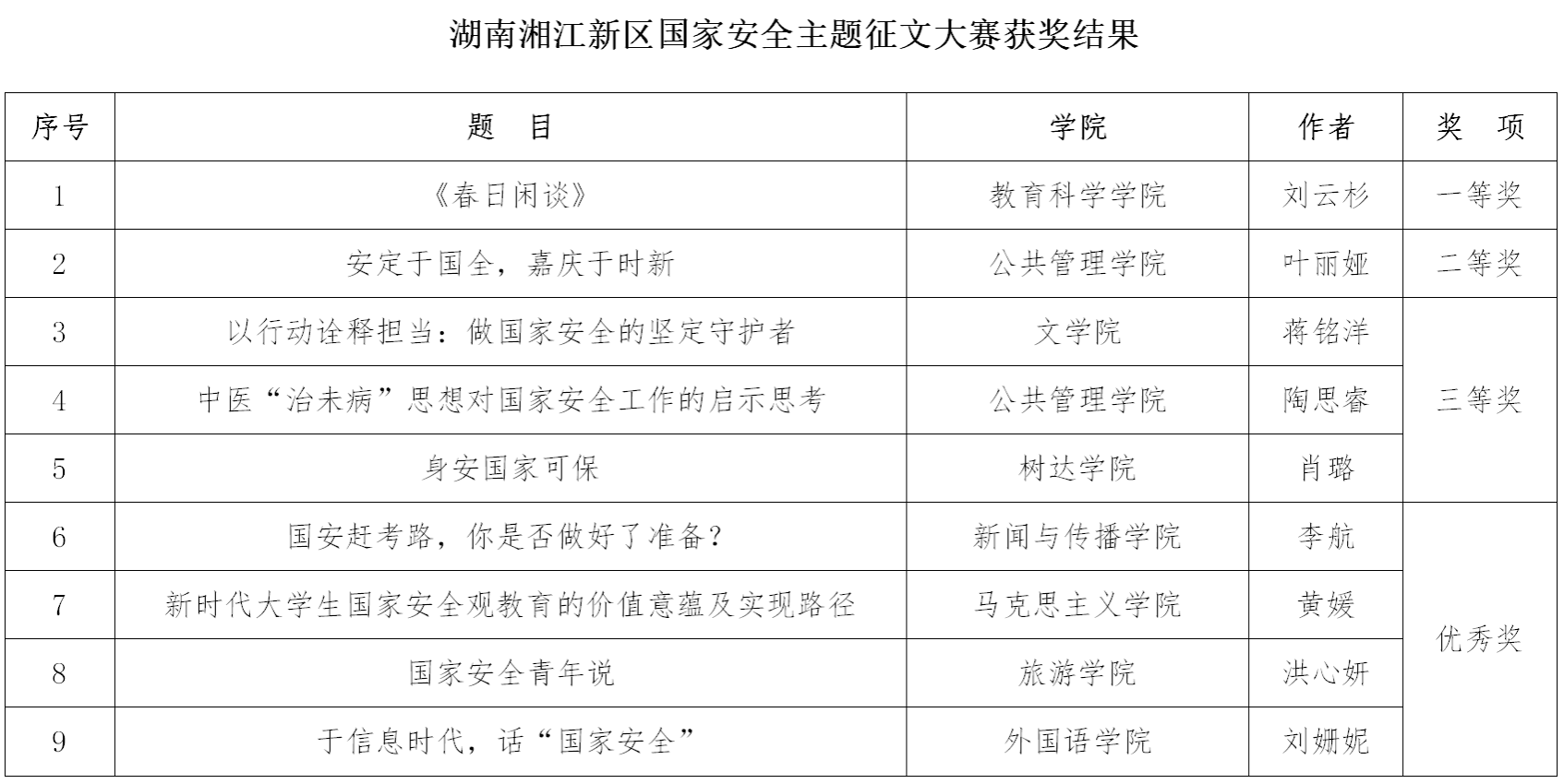
(通讯员 曹玥)近日,湘江新区公布了国家安全主题征文大赛评选结果,我校学子获得一等奖1项、二等奖1项、三等奖3项及优秀奖4项,学校获评优秀组织奖。

在今年“4·15”全民国家安全教育日到来之前,学校以“你认为的国家安全是什么?”为主题,开展了国家安全主题征文大赛。征文活动共收到学生作品300余篇,经组织评委评审,共评选出校内一等奖2名,二等奖6名,三等奖10名,优秀奖32名,优秀组织奖6个。在此基础上,优中选优推送190余篇作品至湘江新区参赛。

大家纷纷表示,活动的开展不仅提升了学校师生国家安全意识,营造了维护国家安全的良好氛围,为学校提高国家安全意识、巩固国家安全思想奠定坚实基础,也进一步融洽了区校关系,构建了区校合作沟通对接机制,为推动学校做好国家安全工作提供了更具体、更可行方案和路径。

据悉,湘江新区国家安全主题征文大赛由湘江新区党政综合部、教育局联合主办,区校合作中心承办。新区辖区内各高校学子热烈响应,共征集作品1000余篇,辖区高校推荐报送的优秀作品517篇,经过严格专业的评审,活动共评选出一等奖2名,二等奖4名,三等奖6名,优秀奖24名,优秀组织奖6个。


编辑:冯振辉

责编:马铁泉

审核:陈丽荣


关闭窗口